Skip to content
  • BERANDA
  • PROFIL
    • Visi dan Misi
    • Video Profil Program Studi
    • Struktur Organisasi
    • Aktifitas Pengajaran
    • Primary Task and Function Related to Education Quality
    • Keunggulan
    • Kompilasi Kegiatan KM/PMM
      • Kampus Mengajar (KM)
      • Pertukaran Mahasiswa Merdeka (PMM)
  • DATA DOSEN
    • Profil Dosen
    • Data Penelitian Dosen
    • Data Pengabdian Dosen
    • Prestasi Dosen
    • Rekognisi Dosen
    • Data DTPS
    • Beasiswa & Bantuan Dosen
    • Lembar Evaluasi Diri 2021
  • DATA KEMAHASISWAAN
    • Pendaftaran Mahasiswa Baru
    • Prestasi Mahasiswa
    • Karya Mahasiswa
    • Judul Skripsi & Sebaran Nilai
    • Data Penerimaan Mahasiswa
    • Data Pekerjaan dan Durasi Tunggu
    • Data Lulusan dan Pekerjaan
    • DATA SURVEI
      • Data Kepuasan Pengguna Lulusan Tahun 2019-2021
      • Data Kepuasan Mahasiswa Tahun 2019-2021
      • Laporan Survei Kepuasan Mahasiswa 2020-2025
    • Data Asal Daerah dan Agama Mahasiswa
      • Data Mahasiswa Angkatan 2018
      • Data Mahasiswa Angkatan 2019
      • Data Mahasiswa Angkatan 2020
      • Data Mahasiswa Angkatan 2021
      • Data Mahasiswa Angkatan 2022
    • Data Lama Studi dan IPK Mahasiswa
  • DATA AKADEMIK
    • Akreditasi
    • Kurikulum OBE
    • Kurikulum
    • RPS
      • Rencana Pembelajaran Semestes (RPS) Keseluruhan
      • RPS (Lesson Plan) Aljabar Rendah
      • RPS (Lesson Plan) Pembelajaran Matematika Inovatif
      • RPS/Lesson Plan Mathematics Education Research
    • Hasil Evaluasi Capaian LO
    • Hasil Evaluasi Pembelajaran 2021
    • Laporan Kinerja FKIP UNIB
  • SARANA DAN PRASARANA
    • Profil Laboratorium Prodi
    • Kompilas Pendukung Suasana Akademik
    • Video Perkuliahan dan Praktikum OBE
  • PROFIL MAHASISWA
    • Profil Mahasiswa Aktif
    • Profil IPK Mahasiswa
  • id Indonesian
    • en English
    • id Indonesian
  • BERANDA
  • PROFIL
    • Visi dan Misi
    • Video Profil Program Studi
    • Struktur Organisasi
    • Aktifitas Pengajaran
    • Primary Task and Function Related to Education Quality
    • Keunggulan
    • Kompilasi Kegiatan KM/PMM
      • Kampus Mengajar (KM)
      • Pertukaran Mahasiswa Merdeka (PMM)
  • DATA DOSEN
    • Profil Dosen
    • Data Penelitian Dosen
    • Data Pengabdian Dosen
    • Prestasi Dosen
    • Rekognisi Dosen
    • Data DTPS
    • Beasiswa & Bantuan Dosen
    • Lembar Evaluasi Diri 2021
  • DATA KEMAHASISWAAN
    • Pendaftaran Mahasiswa Baru
    • Prestasi Mahasiswa
    • Karya Mahasiswa
    • Judul Skripsi & Sebaran Nilai
    • Data Penerimaan Mahasiswa
    • Data Pekerjaan dan Durasi Tunggu
    • Data Lulusan dan Pekerjaan
    • DATA SURVEI
      • Data Kepuasan Pengguna Lulusan Tahun 2019-2021
      • Data Kepuasan Mahasiswa Tahun 2019-2021
      • Laporan Survei Kepuasan Mahasiswa 2020-2025
    • Data Asal Daerah dan Agama Mahasiswa
      • Data Mahasiswa Angkatan 2018
      • Data Mahasiswa Angkatan 2019
      • Data Mahasiswa Angkatan 2020
      • Data Mahasiswa Angkatan 2021
      • Data Mahasiswa Angkatan 2022
    • Data Lama Studi dan IPK Mahasiswa
  • DATA AKADEMIK
    • Akreditasi
    • Kurikulum OBE
    • Kurikulum
    • RPS
      • Rencana Pembelajaran Semestes (RPS) Keseluruhan
      • RPS (Lesson Plan) Aljabar Rendah
      • RPS (Lesson Plan) Pembelajaran Matematika Inovatif
      • RPS/Lesson Plan Mathematics Education Research
    • Hasil Evaluasi Capaian LO
    • Hasil Evaluasi Pembelajaran 2021
    • Laporan Kinerja FKIP UNIB
  • SARANA DAN PRASARANA
    • Profil Laboratorium Prodi
    • Kompilas Pendukung Suasana Akademik
    • Video Perkuliahan dan Praktikum OBE
  • PROFIL MAHASISWA
    • Profil Mahasiswa Aktif
    • Profil IPK Mahasiswa
  • id Indonesian
    • en English
    • id Indonesian

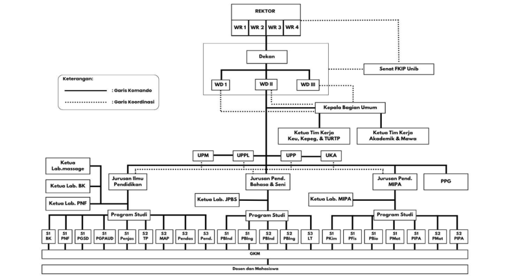
Struktur Organisasi

SK SOTK FKIP 2025 (1)Download
© 2026 Pendidikan Matematika FKIP Universitas Bengkulu. Created for free using WordPress and Colibri